Your shopping cart is currently empty
TargetMol—Star Molecules—MRTX1133 (Cat. No. T9303, CAS. 2621928-55-8), Potent Inhibition of the KRASG12D Mutant via a non-Covalent Binding Strategy
1. Product Introduction
MRTX1133 (Cat. No. T9303, CAS. 2621928-55-8), is a KRASG12D inhibitor (KD = 0.2 pM) with high potency, selectivity, and non-covalent binding. MRTX1133 exhibits inhibitory activity against tumors harboring the KRASG12D mutation, while it shows no inhibitory activity against KRAS wild-type tumors.
Molecular structure of MRTX1133
2. Background Introduction
KRAS is an important oncogene, and mutations at positions such as G12D lead to persistent activation of downstream signaling pathways, resulting in abnormal cell proliferation. This mutation is highly prevalent in various solid tumors, including pancreatic cancer, colorectal cancer, and lung cancer, and is closely associated with poor clinical prognosis. Traditionally, KRAS mutations have been considered “undruggable” targets, but with advances in molecular design and structural biology, inhibitors targeting KRAS mutations have become feasible. [1]
The development of MRTX1133 centers on its non-covalent, high-affinity, and highly selective targeting mechanism. Unlike covalent inhibitors targeting KRASG12C, MRTX1133 specifically binds to the KRASG12D mutant through non-covalent interactions, blocking its mediated signaling and thereby inhibiting tumor cell growth and survival. Related in vitro and in vivo studies have shown that MRTX1133 effectively suppresses KRAS downstream signaling and significantly inhibits tumor growth in mouse models harboring the G12D mutation. [1]
The interaction between MRTX1133 and KRASG12D/GDP
3. Application References
Anti-tumor efficacy of a potent and selective non-covalent KRASG12D inhibitor
Research Overview:
This study evaluated the antitumor activity of the non-covalent KRASG12D small-molecule inhibitor MRTX1133. The results showed that it binds highly selectively to the KRASG12D mutant protein, inhibits downstream ERK signaling, and effectively blocks the proliferation of mutant cells. In multiple KRASG12D-positive cell lines and patient-derived xenograft (PDX) models, MRTX1133 significantly suppressed tumor growth and induced tumor regression in some models. Additionally, the study indicated that co-targeting KRASG12D along with presumed feedback or bypass pathways, including EGFR or PI3Kα, can enhance antitumor activity. [2]
In the experiments, MRTX1133 treatment modulated KRAS-dependent oncogenic signaling and feedback inhibition pathways both in vitro and in vivo
Targeting BCL2 with Venetoclax Enhances the Efficacy of the KRASG12D Inhibitor MRTX1133 in Pancreatic Cancer
Research Overview:
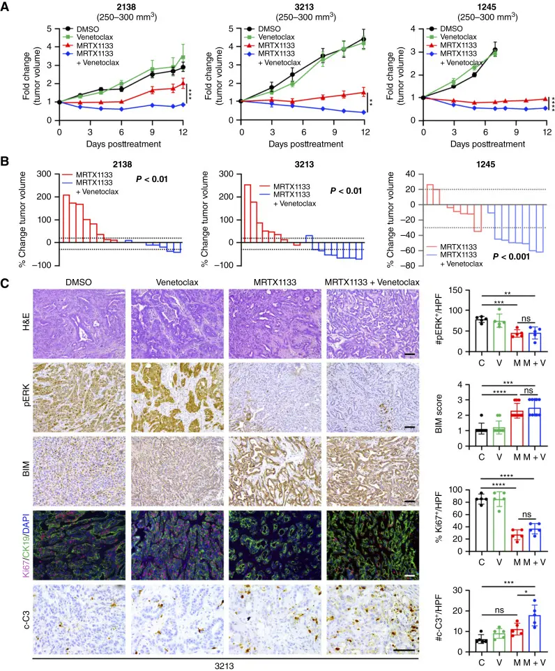
In this study, the BCL2 inhibitor venetoclax was combined with the KRASG12D-targeting small-molecule inhibitor MRTX1133, significantly enhancing the antitumor effects of MRTX1133 in pancreatic ductal adenocarcinoma (PDAC) models. MRTX1133 alone can upregulate the pro-apoptotic protein BIM, but under conditions of high-density 3D cell culture tumor models, it does not directly induce significant cell death. When combined with venetoclax, this combination promoted tumor cell apoptosis, inhibited tumor growth, and even induced tumor regression in both 3D cell culture and in vivo mouse models. Furthermore, venetoclax was able to restore sensitivity to MRTX1133 in cells that had developed resistance to the inhibitor. [3]
In in vivo experiments, venetoclax enhanced the therapeutic efficacy of MRTX1133 [3]
4. References
[1] Wang X, Allen S, Blake JF, et al. Identification of MRTX1133, a Noncovalent, Potent, and Selective KRASG12D Inhibitor. J Med Chem. 2022 Feb 24;65(4):3123-3133. doi: 10.1021/acs.jmedchem.1c01688. Epub 2021 Dec 10. PMID: 34889605.
[2] Hallin J, Bowcut V, Calinisan A, et al. Anti-tumor efficacy of a potent and selective non-covalent KRASG12D inhibitor. Nat Med. 2022 Oct;28(10):2171-2182. doi: 10.1038/s41591-022-02007-7. Epub 2022 Oct 10. PMID: 36216931.
[3] Becker JH, Metropulos AE, Spaulding C, et al. Targeting BCL2 with Venetoclax Enhances the Efficacy of the KRASG12D Inhibitor MRTX1133 in Pancreatic Cancer. Cancer Res. 2024 Nov 4;84(21):3629-3639. doi: 10.1158/0008-5472.CAN-23-3574. PMID: 39137400; PMCID: PMC11532783.

An essential round-up of science news, opinion and analysis, delivered to your inbox every weekday.

Copyright © 2015-2026 TargetMol Chemicals Inc. All Rights Reserved.