Your shopping cart is currently empty
TargetMol—Star Molecules—BI-2493 (Cat. No. T72061,CAS. 2937344-16-4), Achieving “Pan-KRAS” Inhibition via Indirect Suppression
1. Product Introduction
BI-2493 (Cat. No. T72061, CAS. 2937344-16-4) is a highly selective pan-KRAS inhibitor and a structural analog of BI-2865. BI-2493 exhibits antitumor activity, is capable of inhibiting tumor cell growth, and can be used for cancer research.
Molecular structure of BI-2493
2. Background Introduction
KRAS (K-Ras) is one of the most common oncogenic driver genes in the Ras family, encoding a small GTPase that plays a central role in cellular growth and differentiation signaling. Under normal conditions, KRAS cycles between GDP-bound (“OFF” state, KRAS-GDP) and GTP-bound (“ON” state, KRAS-GTP) forms. However, when KRAS harbors oncogenic mutations (such as G12C, G12D, G12V, etc.), it often remains constitutively active, abnormally activating downstream signaling pathways like MAPK/ERK and thereby driving tumor initiation and progression. Because KRAS mutations are highly prevalent in various solid tumors—including pancreatic cancer, colorectal cancer, and lung adenocarcinoma—and have long been considered “undruggable,” developing effective KRAS inhibitors has been a major focus of anticancer drug research. [1]
Pan-KRAS inhibitors have emerged to simultaneously target multiple KRAS variants rather than a single mutation. BI-2493 is a representative compound of this class, derived from structural optimization of the early non-covalent pan-KRAS inhibitor BI-2865. Structural modifications, including spirocyclization, enhanced the compound’s rigidity, potency, metabolic stability, and cell permeability. As a highly selective structural analog optimized from BI-2865, BI-2493 binds to the “OFF” state of KRAS, inhibiting the activity of both wild-type and multiple mutant KRAS forms. It demonstrates significant antitumor activity in cellular and animal models, making it a highly promising preclinical candidate. [1]
BI-2493 is a pan-KRAS inhibitor with in vivo efficacy [1]
3. Application References
Pan-KRAS Inhibitors BI-2493 and BI-2865 Display Potent Antitumor Activity in Tumors with KRAS Wild-type Allele Amplification
Research Overview:
This study conducted a systematic evaluation of the pan-KRAS inhibitor BI-2493 and its precursor BI-2865, revealing novel therapeutic targets in the context of KRAS alterations. Using the PRISM high-throughput screening platform to analyze over 900 cancer cell lines, the study found that cells with high-copy amplification of wild-type KRAS (CN > 7) were more sensitive to pan-KRAS inhibitors than other KRAS mutant cell lines. Mechanistically, BI-2493 selectively binds and locks KRAS in its “OFF” state, blocking aberrant signaling driven by overexpression of the wild-type protein. [2]
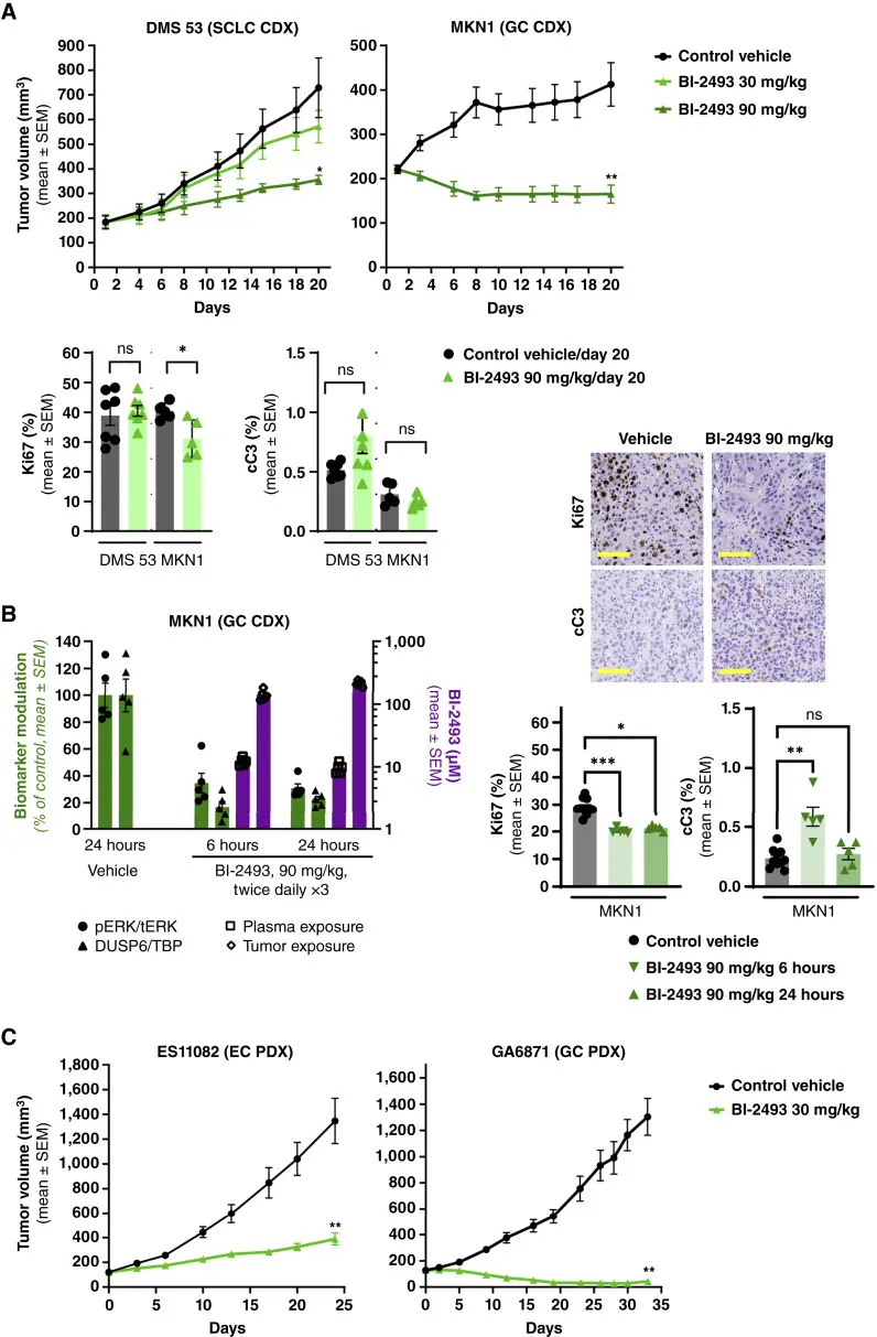
In this study, BI-2493 exhibited favorable pharmacokinetic properties when administered orally in mice. In xenograft models using small-cell lung cancer cell lines with KRAS (WT) amplification, oral administration of BI-2493 twice daily resulted in dose-dependent tumor growth inhibition. The study further evaluated BI-2493 in both CDX and PDX models. Throughout the experimental period, BI-2493 was well tolerated.
BI-2493 inhibits tumor growth in xenograft models of cancers with KRAS (WT) amplification [2]
An allele-agnostic mutant-KRAS inhibitor suppresses tumor maintenance signals and reprograms tumor immunity in pancreatic cancer
Research Overview:
This study systematically evaluated the preclinical efficacy of BI-2493 as a pan-KRAS inhibitor, which does not discriminate between KRAS mutant alleles, in pancreatic ductal adenocarcinoma (PDAC). Its antitumor activity was validated across multiple model systems, including cell lines, patient-derived xenografts (PDX), isogenic orthotopic transplantation models, and genetically engineered mouse models, demonstrating broad and significant tumor growth inhibition as well as prolonged survival. Multi-omics analyses (transcriptomics, proteomics, and phosphoproteomics) confirmed that BI-2493 effectively suppresses RAS signaling while upregulating targets associated with the LKB1/AMPK pathway, revealing its integrated effects on metabolic and signaling regulation. [3]
Pan-KRAS inhibitors suppress PDAC growth and downstream KRAS signaling [3]
4. References
[1] Bröker J, Waterson AG, Hodges TR, et al. Discovery of BI-2493, a Pan-KRAS Inhibitor Showing In Vivo Efficacy. J Med Chem. 2025 Aug 14;68(15):15649-15668. doi: 10.1021/acs.jmedchem.5c00576. Epub 2025 Jul 25. PMID: 40709733; PMCID: PMC12362595.
[2] Tedeschi A, Schischlik F, Rocchetti F, et al. Pan-KRAS Inhibitors BI-2493 and BI-2865 Display Potent Antitumor Activity in Tumors with KRAS Wild-type Allele Amplification. Mol Cancer Ther. 2025 Apr 2;24(4):550-562. doi: 10.1158/1535-7163.MCT-24-0386. PMID: 39711431; PMCID: PMC11962398.
[3] McAndrews KM, Paradiso F, Stalnecker CA, et al. An allele-agnostic mutant-KRAS inhibitor suppresses tumor maintenance signals and reprograms tumor immunity in pancreatic cancer. Sci Transl Med. 2025 Sep 3;17(814):eadt5511. doi: 10.1126/scitranslmed.adt5511. Epub 2025 Sep 3. PMID: 40901924; PMCID: PMC12742855.

An essential round-up of science news, opinion and analysis, delivered to your inbox every weekday.

Copyright © 2015-2026 TargetMol Chemicals Inc. All Rights Reserved.